電話:021-68160507
傳真:021-68160512
基地:南通市如東縣掘港街道國信南路9號
電話:0513-84185999
傳真:0513-86911887
郵箱:[email protected]
上海市地方污染物排放標準《畜禽養殖業污染物排放標準》自4.1日起實施

《標準全文》











《標準》解讀
一、標準制定背景
2018年,本市發布《畜禽養殖業污染物排放標準》,對規范畜禽養殖業污染物排放、推動糞污資源化利用發揮了重要作用。近年來,隨著本市畜禽養殖新生產方式、污染防治新治理模式的出現,原有污染排放管控要求已不能滿足當前環境監管需求。有必要通過修訂,對控制因子、排放限值,以及管理規定提出新的要求,推動規模化畜禽養殖場更規范、更高效地開展污染治理,減少污染排放,改善環境質量。
二、標準制定歷程
根據地方環保標準制修訂的有關程序,市生態環境局多次聽取有關部門、企業及專家的意見和建議,并公開征求意見。后續,市生態環境局和市市場監管局聯合召開了標準技術審查會,專家組一致同意標準通過技術審查。2025年12月4日上海市人民政府正式批復同意該標準,2025年12月26日上海市生態環境局和市場監督管理局聯合發布標準。
三、標準的適用范圍
標準規定了規?;笄蒺B殖場惡臭污染物排放、水污染物排放和固體廢物控制要求、管理要求、監測要求、達標判定要求及實施與監督等內容。
標準適用于上海市現有規?;笄蒺B殖場的污染物排放管理,以及新建、改建、擴建規?;笄蒺B殖建設項目的環境影響評價、環境保護設施設計與施工、竣工環境保護驗收、排污許可管理及其投產后的污染物排放管理。養殖品種和規模達到本文件規定的實驗動物、藥用動物養殖場的污染物排放管理參照本文件執行。
四、標準的主要修訂內容
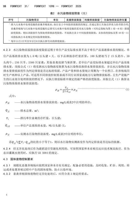
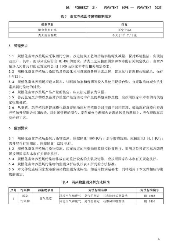
與修訂前相比,惡臭污染物在保留原地標的無組織排放指標(臭氣濃度)基礎上,新增了3項有組織排放指標(臭氣濃度、氨、硫化氫)。水污染物在保留原地標的11項直接排放控制指標基礎上,新增了10項間接排放控制指標(pH值、懸浮物、五日生化需氧量、化學需氧量、氨氮、總氮、總磷、糞大腸菌群、總銅、總鋅),鑒于養殖廢水可生化性好,可作為污水處理廠的碳源,其中8項間接排放控制指標(總銅、總鋅除外)可由畜禽養殖場與污水處理廠協議約定納管排放限值,在降低治理成本的同時,促進廢水治理減污降碳協同增效;新增了單位產品基準排水量指標,嚴控水污染物稀釋排放。新增了固體糞無害化處理2項控制指標(蛔蟲卵死亡率、糞大腸菌群數)。
此外,標準將術語與定義中的“周界”更新為“場界”,與國家標準相銜接;新增了飼料、飼料添加劑和獸藥等投入品使用記錄臺賬要求;對新建規?;笄蒺B殖場提出養殖圈舍封閉或半封閉管理要求。
五、標準的實施時間
本次修訂不對現有建設項目設置過渡期,新、改(擴)建項目與現有項目統一自2026年4月1日起實施。
六、標準的實施與監督
本標準由生態環境主管部門監督實施,農業農村主管部門在其職責范圍內指導實施。
一圖讀懂

