電話:021-68160507
傳真:021-68160512
基地:南通市如東縣掘港街道國信南路9號
電話:0513-84185999
傳真:0513-86911887
郵箱:[email protected]
一、基本理化性質
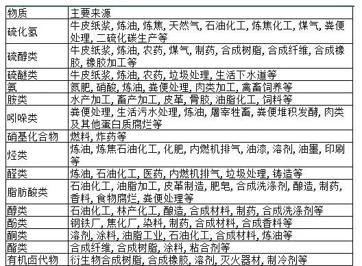
惡臭污染物指一切刺激嗅覺器官引起人們不愉快及損害生活環境的氣體物質。惡臭污染物的種類眾多,迄今憑人的嗅覺即可感覺到的惡臭污染物有 4000 余種,惡臭污染物按官能團種類可分為含硫化合物、含氮化合物、醛酮類化合物、酚類化合物、酯類化合物、揮發性脂肪酸、雜環類化合物等。這些化合物的共同化學特性是具有電負性較強的官能團,其分子具有極性、化學性質。

二、來源及危害
惡臭污染是一種典型的擾民污染,是當前公眾投訴最強烈的環境問題之一。根據《關于2018-2020 年惡臭投訴情況分析的報告》(大氣函〔2021〕17 號),我國惡臭污染投訴占所有環境問題投訴的20%以上,位于所有環境問題投訴的第 2 位。惡臭污染主要來源于人類生產過程,如化工、制藥、塑料、橡膠、食品加工、噴漆涂料等企業及污水輸送與處理、垃圾轉運與處置、畜禽養殖與屠宰等過程。

惡臭對人體健康和社會經濟發展都有較大影響。對人體健康的影響主要分為3 個階段:
(1)感官影響階段,即人可以感知到惡臭氣體的存在,并產生輕微的不愉快感覺;
(2)心理影響階段,惡臭氣體引起人的厭惡感、煩躁感以及情緒不穩定、思維不集中等,甚至在惡臭氣體消失后仍有不適感存在;
(3)生理機能障礙和病變階段,主要體現為妨礙正常呼吸功能,造成脈搏和血壓變化,消化功能減退和嗅覺缺失、嗅覺疲勞,分泌功能紊亂等。 盡管惡臭對人體健康的影響較大,但引發的生理反應多是可逆的,會隨著惡臭氣體的消失而得到緩解。一般情況下,惡臭不涉及高濃度有害氣體對人體產生的器質性病變。
三、相關生態環境標準
我國目前執行的生態環境標準中,有許多標準制定了惡臭控制指標。最主要的標準為《惡臭污染物排放標準》(GB 14554-1993),其對氨、三甲胺、硫化氫、甲硫醇、甲硫醚、二甲二硫醚、二硫化碳、苯乙烯和臭氣濃度做出了排放限值規定。
《城鎮污水處理廠污染物排放標準》(GB 18918-2002)
《生活垃圾填埋場污染控制標準》(GB 16889-2008)
《生活垃圾焚燒污染控制標準》(GB 18485-2001)
《危險廢物貯存污染控制標準》(GB18597-2001)
《味精工業污染物排放標準》(GB 19431-2004)
《畜禽養殖業污染物排放標準》(GB 18596-2001)
《醫療機構水污染物排放標準》(GB 18466-2005)
《飲食業油煙排放標準(試行)》(GB 18483-2001)
等行業污染物排放標準對臭氣濃度指標做出規定,詳見表 1。

四、相關污染物分析方法
惡臭氣體的測試方法大致可以分為人工嗅辨分析和物質成分分析2大類。人工嗅辨法,即利用人的嗅覺辨別臭氣氣味的強弱,其測試結果包括臭氣濃度、臭氣強度、煩惱度等;物質成分分析法,即利用儀器設備對臭氣物質成分進行定性、定量分析,主要包括色譜法、光譜法、傳感器法等。
臭氣濃度是指用無臭的清潔空氣將氣味樣品連續稀釋至嗅辨員個人閾值的稀釋倍數,是目前國際上使用最為廣泛的嗅覺感官表征指標。
目前臭氣濃度測試方法主要分為三點比較式臭袋法和動態稀釋嗅辨法。
1.三點比較式臭袋法
三點比較式臭袋法為人工配氣方法,具體實驗步驟如下:
以3個專用實驗袋為一組,實驗人員選擇向一只實驗袋中通入一定稀釋比例的臭氣樣品,另外2袋為無臭空氣,嗅辨員嗅辨3個臭袋中的氣體,辨別出有臭氣的實驗袋,然后逐級稀釋,直到所有嗅辨員無法辨別為止。按照嗅辨員在不同稀釋倍數中的正解答案率做統計分析,從而得到樣品的臭氣濃度值。這種方法具有相對較高的測量精度,測量的重復性和再現性較好,嗅辨員個體之間的誤差較小。
環境空氣和廢氣 臭氣的測定 三點比較式臭袋法(HJ 1262—2022)

2.動態稀釋嗅辨法
動態稀釋嗅辨法與三點比較式臭袋法的方法原理基本一致,不同的是,動態稀釋嗅辨法通過儀器的氣體動力傳輸系統及氣體流量控制單元自動進行稀釋配氣。
動態稀釋嗅辨法的方法原理如下:
動態稀釋嗅辨法測定臭氣,是將無臭清潔空氣分成 3 路,其中 2 路通過氣體流量控制器分別從 2 個嗅杯直接排出;另外 1 路無臭清潔空氣和臭氣樣品通過氣體流量控制器按比例通入氣體混合室,而后從第 3 個嗅杯排出,嗅辨員通過嗅杯進行嗅辨。臭氣樣品通過逐級稀釋,直至嗅辨員能夠正確辨別氣味時終止實驗。每個樣品由若干名嗅辨員同時測定,最后根據嗅辨員的個人嗅覺閾值和嗅辨小組成員的平均嗅覺閾值,求得臭氣濃度。動態稀釋嗅辨裝置工作原理示意圖見下圖。

環境空氣和廢氣 臭氣的測定 動態稀釋嗅辨法(HJ 1416—2025)
五、國內相關分析方法的關系
動態稀釋嗅辨為三點比較式臭袋法的并行方法,與三點比較式臭袋法的主要區別在于動態稀釋嗅辨采用儀器動態稀釋配氣取代人工靜態配氣。
為保持標準之間的統一、協調和測試結果的可比性,《環境空氣和廢氣 臭氣的測定 動態稀釋嗅辨法》 (HJ 1416—2025)的術語和定義、嗅覺測試人員篩選與日常管理、樣品分析步驟和結果計算方法與《環境空氣和廢氣 臭氣的測定 三點比較式臭袋法》(HJ 1262-2022)一致。采樣內容參考《惡臭污染環境監測技術規范》(HJ 905-2017),實驗室建設內容參考《惡臭嗅覺實驗室建設技術規范》(HJ 865-2017)。
